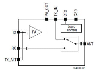
The SKY66421-11 is a high performance, highly integrated RF front-end module designed for LPWAN – supporting LoRa®, SigFox and other unlicensed band technologies – as well as high-power Industrial, Scientific, Medical (ISM) applications operating in the 860-930 MHz frequency range.
The SKY66421-11 is designed for ease of use and maximum
flexibility with fully matched 50 Ω TX (or TX_ALT) and RX inputs and antenna outputs, and digital controls compatible with 1.6 to 3.6 V CMOS levels.
The RF blocks operate over a wide supply voltage range from 2.0 to 4.8 V allowing the SKY66421-11 to be used in battery powered applications over a wide spectrum of the battery discharge curve.
The SKY66421-11 is packaged in a 16-pin, 3.0 x 3.0 x 0.75 mm Multi-Chip Module (MCM) package.