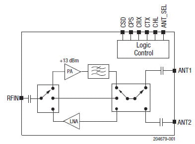
The SKY66404-11 is a high-performance, fully integrated RF
front-end module (FEM) designed for Zigbee technology
applications, Thread, and for devices that support Bluetooth®
(including Low Energy) applications.
The SKY66404-11 is designed for ease of use and maximum
flexibility. The device provides integrated inter-stage matching
and harmonic filter, and digital controls compatible with 1.6 V to
3.6 V CMOS levels.
The RF blocks operate over a wide supply voltage range from
1.7 V to 3.6 V that allows the SKY66404-11 to be used in battery
powered applications over a wide spectrum of the battery
discharge curve.
Reference Designs
The SKY66404-11 FEM has been designed into reference designs with products from Dialog Semiconductor, Nordic Semiconductor, NXP, Texas Instruments and Silicon Labs. Combined with our partners’ platforms, the SKY66404-11 meets today’s demand for long-range, low-power and cost-effective solutions.
Dialog Semiconductor: DA1468x, DA1453x
Nordic Semiconductor: nRF51, nRF52
NXP: JN518x, KW20, KW40
Texas Instruments: CC264x, CC265x
Silicon Labs: EFR32, EM358x