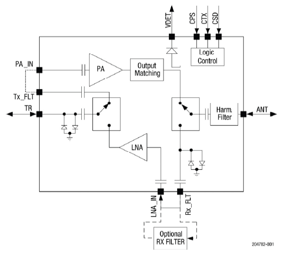
The SKY66122-11 is a high-performance, highly integrated RF
front-end module (FEM) designed for high-power Industrial,
Scientific, Medical (ISM) band, Wi-SUN, and other IoT applications
operating in the 863 to 928 MHz frequency range.
The SKY66122-11 is designed for ease of use and maximum
flexibility with fully matched, 50 Ω RF input and output, and
digital controls compatible with 1.6 to 3.6 V CMOS levels.
The RF blocks operate over a wide supply voltage range from
3.0 to 5.0 V that allows the SKY66122-11 to be used in battery
powered applications over a wide spectrum of the battery
discharge curve.
The SKY66122-11 is packaged in a 36-pin, 6 x 6 x 0.9 mm
(nominal) Multi-Chip Module (MCM), which allows for a highly
manufacturable, low-cost solution.