Temperature Range Min (°C)-40
Package TypeQFN40
OPNSKY53581-A-GM / SKY53581-A-GMR
Universal Buffersfalse
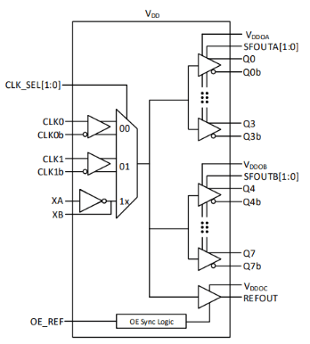
Number of Inputs3
Number of Outputs8
Frequency Max250
Frequency Min (MHz)0
Package Size (mm)6x6
Description8-output ulta low additive jitter LVCMOS clock buffer
VDDO (V)1.8 V; 2.5 V; 3.3 V
Ouput Format(s)LVCMOS
Additive Jitter (ps RMS)0.037
VDD (V)1.8 V; 2.5 V; 3.3 V
PCIe Compliantfalse
Output Format CategoriesLVCMOS
Single Ended Inputtrue
Temperature Range Max (°C)95
Zero Delay Buffersfalse
LVCMOS Bufferstrue
Differential Buffersfalse