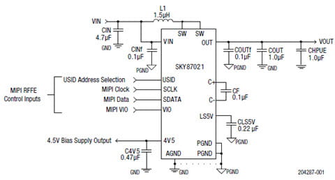
The SKY87021-11 is a high-efficiency RF front-end power
management IC for APT RF power amplifier (PA) applications in
portable battery powered devices. This IC includes a
high-efficiency DC-DC voltage converter capable of delivering
450 mA at 11 V with a 4.5 V reference supply to provide a
user-programmable RF PA APT supply for a 2.5 V to 5.5 V input
range.
The SKY87021-11 also provides an additional 4.5 V bias supply
for RF PA operation. This bias voltage output can supply load
currents up to 3 mA and is available whenever the device is
enabled. When the device is disabled, the 4.5 V bias supply is
shut down. This device has over-voltage, over-current, shorted
circuit, and thermal shutdown protection to protect the device and
system under adverse operating conditions.
The SKY87021-11 is capable of supporting HPUE front-end
modules and is controlled with a MIPI RFFE 2.0 compliant
interface with 8-bit output voltage programming resolution.
The SKY87021-11 is available in a 16-pin, 1.991 mm x
1.991 mm Chip Scale Package (CSP).