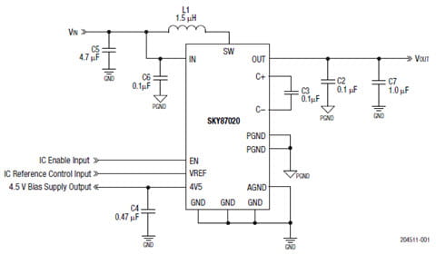
The SKY87020-13 is a high-efficiency RF front-end power
management IC for APT RF power amplifier (PA) applications in
portable battery powered devices. This IC includes a
high-efficiency DC-DC voltage converter with a 4.5 V reference
supply to provide a user-programmable RF PA APT supply for a
2.5 V to 5.5 V input range.
The SKY87020-13 also provides an additional 4.5 V bias supply
for RF PA operation. This bias voltage output can supply load
currents up to 3 mA and is available whenever the device is
enabled. When the device is disabled, the 4.5 V bias supply is
shut down.
The SKY87020-13 is available in a 16-pin, 2.005 mm
2.005 mm Chip Scale Package (CSP).