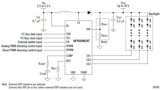
The SKY82896 is a step-up, three-channel LED driver with an
input voltage range of 2.5 V to 5.5 V. The SKY82897 is a
two-channel version of the SKY82896. The wide input voltage and
high-boost switching frequency allow for a small solution size.
Advanced dimming features and minimal external components
make this device suitable for LED backlight solutions in single-cell,
Li-Ion battery-based applications.
An integrated boost converter provides a high-voltage output for
driving up to 30 V. Three precision current sinks are
programmable up to 30 mA per string. The 900 kHz switching
frequency supports ultra-small, low-profile external components.
The SKY82896/97 supports three different types of dimming:
- Direct Pulse Width Modulation (DPWM) dimming receives the
input PWM control signal from the PWM pin and generates
the PWM output. Frequency and the ON duty are controlled
by the input control signal.
- Analog Pulse Width Modulation (APWM) dimming receives the
input PWM control signal from the PWM pin and converts the
ON duty of the input signal to an LED current control signal.
- I2C dimming adjusts the LED current through the I2C interface.
The APWM dimming input frequency ranges from 100 Hz to
25 kHz, and the DPMW dimming input frequency ranges from
100 Hz to 50 kHz. The minimum output ON duty in DPWM
dimming is limited by the minimum on-time (39 ns), which allows
10-bit resolution at 25 kHz DPWM frequency.
The device includes over-temperature protection, programmable
over-voltage protection, boost over-current protection, and
open/short LED protection.
The SKY82896/97 is available in a space-saving
1.956 mm x 1.906 mm, 16-bump Wafer-Level Chip Scale
(WLCSP) package.