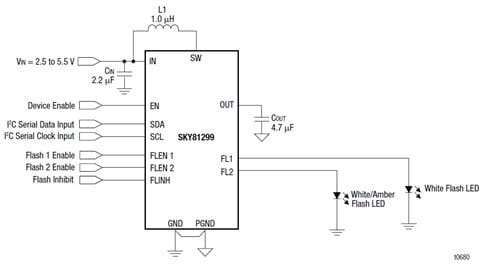
The SKY81299 is a high-efficiency, 2.4 A high-current boost
converter with two independently programmable constant current
outputs. The device is intended for LED photo flash/facial
recognition and “selfie” front-facing camera flash applications in
all single-cell Li-ion powered portable products.
The SKY81299 maintains the flash LED output current using a
DC-DC step-up converter with a bypass function to maximize
efficiency under all load conditions. The flash current for each
channel can be programmed up to 1.5 A at 12 mA step. The
device uses a common cathode (current source) topology to allow
a direct flash LED cathode connection to the ground plane which
facilitates LED heat dissipation. The total combined output current
for flash outputs is 2.4 A.
The high-frequency 2.75 MHz DC-DC boost switching frequency
allows the use of a small external inductor and output capacitor,
which makes the SKY81299 ideally suited for small batterypowered
applications. A startup control circuit automatically
senses the flash LED forward voltage at any programmed output
current setting and determines the most efficient operation mode.
An industry standard I2C digital interface is used to program the
SKY81299 LED Flash and Movie modes. Device operations are
fully configurable; Movie and Flash current level, current limits,
and fault reporting are managed through I2C. Also included are
separate flash enable inputs to initiate the flash operation and a
flash inhibit input either to reduce the flash current to Moviemode
levels or to shut off the flash current during high battery
demand conditions.
The SKY81299 is available in a small 1.903 x 1.903 x 0.605 mm,
16-bump Wafer-Level Chip Scale (WLCSP) package.