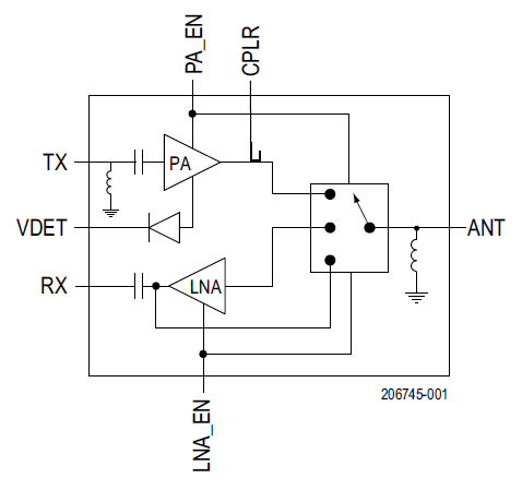
The SKY85798-11 is a highly integrated, front-end module
(FEM) incorporating a transmit/receive (T/R)
switch, a high-gain low-noise amplifier (LNA) with
bypass, and a power amplifier (PA) intended for highpower
Wi-Fi 7 (802.11be) applications and systems.
The device is provided in a compact, 16-pin, 3.0 x 3.0
mm MCM package.