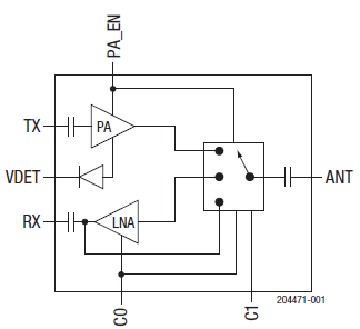
The SKY85755-11 is a highly integrated, 5 GHz front-end module
(FEM) incorporating a 5 GHz single-pole, double-throw (SPDT)
transmit/receive (T/R) switch, a 5 GHz low-noise amplifier (LNA)
with bypass, and a 5 GHz power amplifier (PA) intended for
mobile/portable 802.11ax applications and systems.
An integrated power detector is included to provide closed-loop
power control within the system.
The device is provided in a compact, 16-pin 3 x 3 mm Quad Flat
No-Lead (QFN) package.