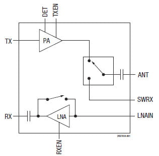
The SKY85330-11 is a complete 802.11b/g/n 256 QAM WLAN RF
front-end module (FEM). The device provides all the functionality
of a fully matched power amplifier (PA), power detector, low-noise
amplifier (LNA), and single-pole, double-throw (SPDT) switch.
The SKY85330-11 provides a complete 2.4 GHz WLAN RF solution
from the output of the transceiver to the antenna, and from the
antenna to the input of the transceiver. The LNA increases the
receive sensitivity of embedded solutions to improve range or to
overcome the insertion loss of cellular filters (often included for
mobile applications).
The SKY85330-11 also includes a transmitter power detector with
20 dB of dynamic range, and a digital enable control for
transmitter power ramp on/off control.
The device is provided in an ultra-compact, 16-pin 2.5 x 2.5 mm
Quad Flat No-Lead (QFN) package.