The SKY66424-11 is a high-performance, highly
integrated RF front-end module designed for Wi-SUN®
and mesh network devices and applications operating
in the 922 to 928 MHz frequency range.
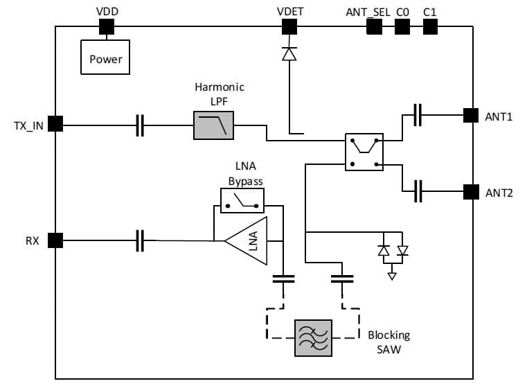
The SKY66424-11 is designed for ease of use and
maximum flexibility with fully matched 50 Ω TX and RX
inputs and antenna outputs, and digital controls. The
RF blocks operate over a supply voltage range allowing
the SKY66424-11 to be used in battery power
applications over a wide spectrum of the battery
discharge curve.