Please note: SKY65366-21 is being discontinued and is not recommended for new designs.
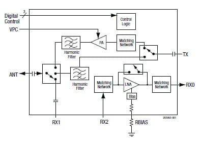
The SKY65366-21 is a high-performance, transmit/receive (T/R)
range extender. The device provides a complete T/R chain with
T/R switches.
The device transmit chain features +30.2 dBm output. The device
receive chain features a low-noise amplifier (LNA) with a 1.8 dB
noise figure (NF) and 21 dB gain. The cascaded NF and gain,
taking into account the 0.4 dB insertion loss transmit/receive
antenna switch, are 2.2 dB and 20.6 dB, respectively.
The module also has a shutdown mode, PA bypass mode, and
LNA bypass mode to minimize power consumption.
The device is mounted in a 28-pin, 6 x 6 mm Multi-Chip Module
(MCM) surface-mount technology (SMT) package, which allows
for a highly manufacturable low-cost solution.