The SKY5A3046 supports 2G/3G/4G/5G for automotive,
telematics, and NAD and operates efficiently in
3G/4G/5G modes.
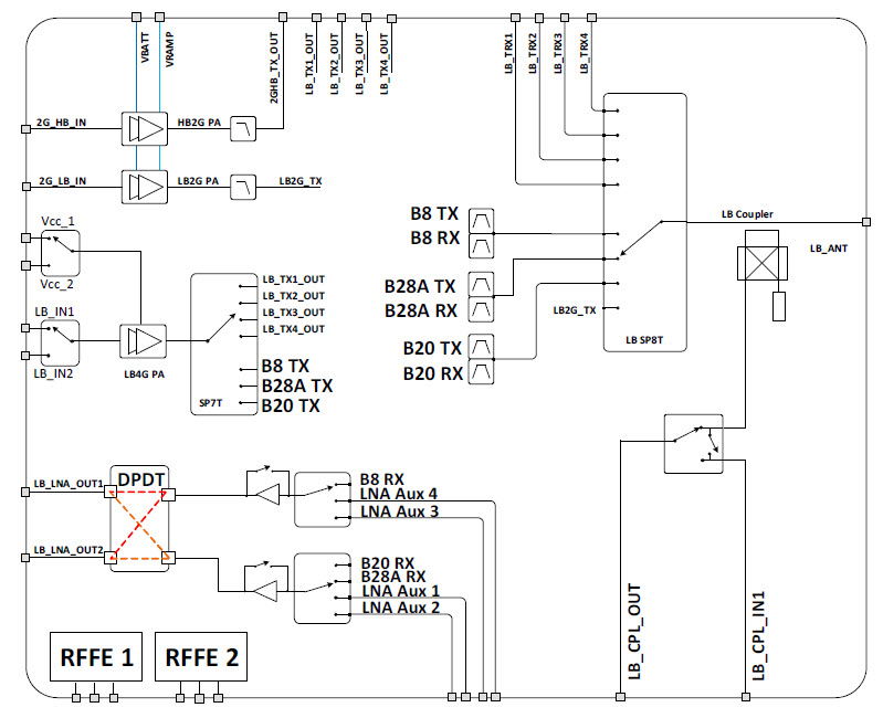
The device consists of a low-band 3G/4G/5G PA block,
low- band and high-band 2G PA blocks, a silicon
controller containing the MIPI RFFE interface, RF band
switches, antenna switches, a bi-directional coupler,
integrated filters for bands B8, B20, and B28a, and LNAs.
The SKY5A3046 is optimized for LTE Advanced which
utilizes Carrier Aggregation for higher data rates.
The combined filtering, RF matching and T/R switching
internal to the FEM optimizes performance for popular
Downlink (DL) CA band combinations in a compact and
low-cost solution.
The device contains the necessary components between
the antenna and RFIC transceiver and is optimized to
provide high RX sensitivity and TX efficiency. Extremely
low leakage current maximizes device standby time.
Selecting the linear-GMSK operation standard disables
VRAMP input, so all PA biasing depends only on MIPI
mode selection. The transmitted envelope is then a
linear function of RF input.
Selecting VRAMP-enabled operation, the PA controller
provides VRAMP control of the GMSK envelope and
reduces sensitivity to input drive, temperature, power
supply, and process variations.
In EDGE linear mode, VRAMP voltage and MIPI-based
bias settings jointly optimize PA linearity and efficiency.
Exceptional RF coexistence planning and system
techniques are employed to minimize RX de-sense.
The IC die and passive components are mounted on a
multilayer laminate substrate.
The SKY5A3046 is part of our Sky5® product portfolio.