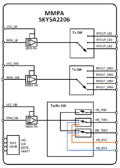
The SKY5A2206 LMH multimode/multiband power
amplifier module for LTE and NR Bands offers a complete
3G/4G/5G power amplifier (PA) for automotive and
telematics NAD or CPE. The SKY5A2206 consists of PA
blocks for low-, mid-, and high-bands, a logic control
block for multiple power control levels, and band-enable
functions. The SKY5A2206 is part of our Sky5® product
portfolio.
RF I/O ports are internally matched to 50 Ω to minimize
the number of external components. Extremely low
leakage current maximizes standby time.
The InGaP/GaAs PA die, CMOS controller, and SOI switch
die and passive components are mounted on a multilayer
laminate substrate and the assembly is
encapsulated in a plastic over-mold.
The SKY5A2206 meets spectral linearity requirements of
NR modulation with DFT and CP OFDM modulation, with
up to 256 QAM constellations.
The SKY5A2206 supports resource block allocations
within 3GPP defined transmission bandwidth
specifications, with good power-added efficiency.