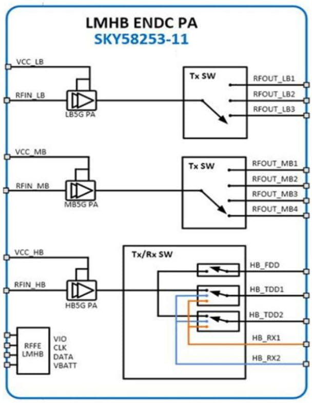
The SKY58253-11 supports 5G handsets and operates
in NR mode when ENDC is required. The PAM consists
of PA blocks for Low-bands, Mid-bands and High-bands, a logic control block for multiple power control
levels, and band enable functions. RF I/O ports are
internally matched to 50 Ω to minimize the number of
external components. Extremely low leakage current
maximizes handset standby time. The InGaP/GaAs PA
die, CMOS controller, and SOI switch die and passive
components are mounted on a multi-layer laminate
substrate and assembly encapsulated in plastic overmold and coated with conformal shielding.
5G NR
The SKY58253-11 meets spectral linearity requirements of NR modulation with DFT and CP OFDM modulations with up to 256 QAM constellations. The PAM
supports resource block allocations within 3GPP
defined transmission bandwidth with good poweradded efficiency.