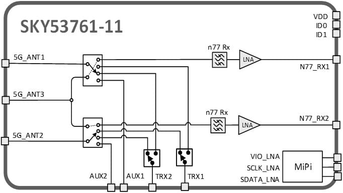
The SKY53761-11 is a highly integrated LNA filter module that enables users to support 5G New Radio (NR)
bands in the 3.3 to 4.2 GHz frequency range. The
SKY53761-11 is part of our Sky5® product portfolio.
It utilizes the latest advanced SOI process technologies
to achieve leading high-bandwidth, low noise figure
(NF) LNA performance in a small package footprint.
SKY53761-11 integrated multi-mode, variable gain
LNAs work with all 5G chipsets. The device also integrates all the required filtering to attenuate unwanted
out-of-band blockers in adjacent and far-out
frequency bands while maintaining very low insertion
loss (IL) performance in the passband frequencies.
The SKY53761-11 is packaged in a small 2.8 × 2.6 × 0.7
mm (max), 21-lead surface-mount package. No external DC blocking capacitors are required on the RF
paths as long as no DC voltage is applied.
The part can operate over the temperature range of -
30 °C to +85 °C. A