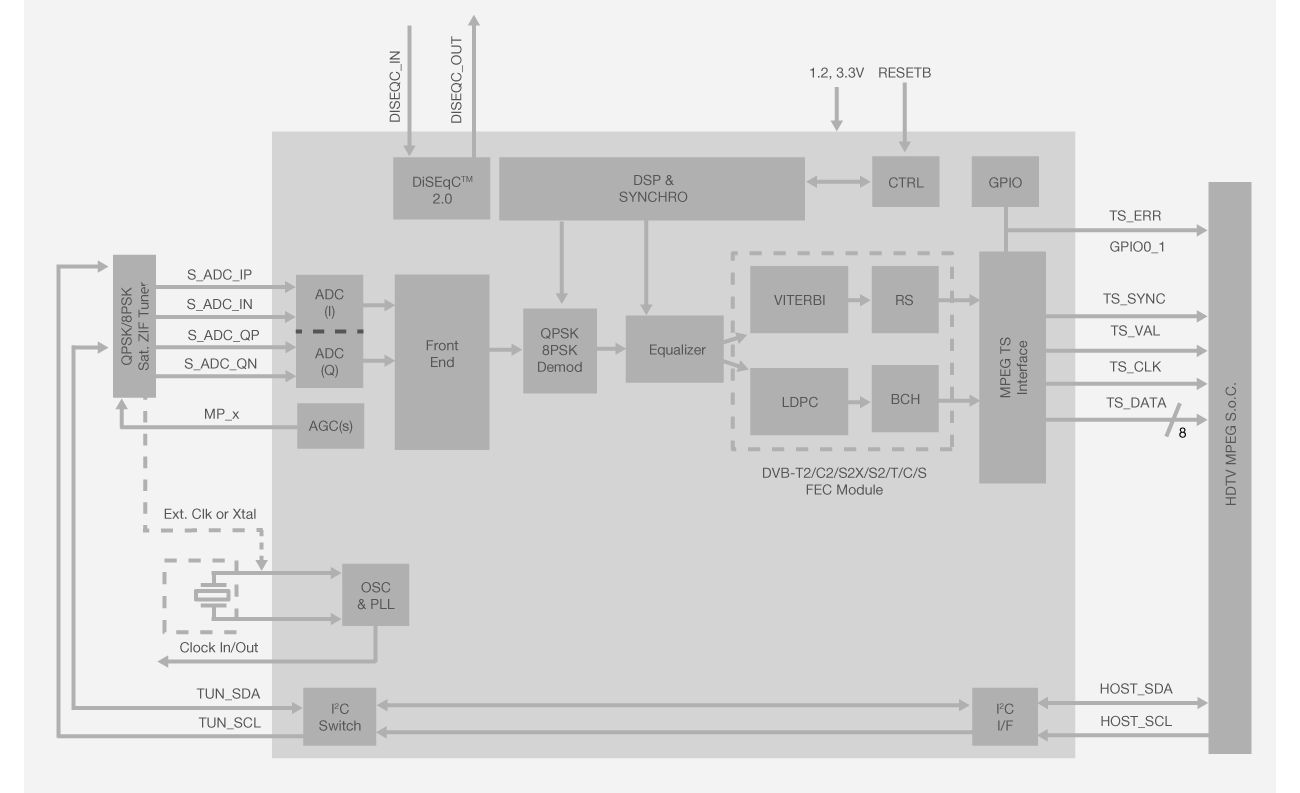
Si2166-D satellite demodulators combine digital-video broadcast (DVB) satellite functions in one highly integrated device. Si2166-D demodulators provide a single-chip, multi-standard solution to simplify the design of complex video front-ends common in iDTV and STB designs.
Si2166-D devices integrate digital demodulators for first and second generation satellite DVB standards, DVB-S2 and DVB-S2X/S2, respectively, in a single advanced CMOS die. Leveraging our proven digital demodulation architecture, Si2166-D devices achieve excellent satellite reception performance while significantly minimizing front-end design complexity, cost and power dissipation. Connecting Si2166-D devices to a satellite silicon tuner results in a high-performance and cost optimized TV or STB front-end solution.
Si2166-D ICs enable a low-cost system implementation due to minimal BOM and very small package footprint (7x7 mm, 48-pin QFN). Due to its compact form factor and reduced power dissipation in DVB-S2X/S2, Si2166-D is ideal for module (NIM) integration or on-board design.